การวิเคราะห์ความแข็งแรง (Simulation) Linear และ Non-Linear ด้วย Autodesk Fusion 360

Simulation การวิเคราะห์ความแข็งแรงของโมเดล 3 มิติ (Strength Analysis) โดยใช้วิธี Finite Element Analysis (FEA) ในการคำนวณหาความแข็งแรง ซึ่งจะมีโมดูลย่อยๆ อีกหลายชนิดเพื่อใช้วิเคราะห์หาความเสียหายที่เกิดขึ้นในหลากหลายรูปแบบ เช่น Linear Static, Frequency, Buckling, Thermal, Fatigue เป็นต้น

ทฤษฎี
โดยวิธีไฟไนต์เอลิเมนต์ (Finite Element Analysis, FEA) คือ การใช้คอมพิวเตอร์ เพื่อช่วยในการแก้ปัญหาทางวิศวกรรม เช่น ปัญหาทางโครงสร้าง และการกระจายตัวของความร้อนภายในวัสดุ เป็นต้น โดยเริ่มจากการจำลองรูปร่างของปัญหาแล้วทำการแบ่งรูปร่างออกเป็น element เล็กๆ เพื่อลดความซับซ้อนและเพื่อความสะดวกในการแก้ปัญหา ทำการกำหนดสมบัติของวัสดุและสภาพการใช้งานจริง (boundary conditions) และทำการแก้ปัญหาโดยใช้สมการทางคณิตศาสตร์ ส่วนสำคัญอย่างยิ่งคือเรื่องของวัสดุ โดยวัสดุแต่ละชนิดก็จะมีสมบัติทางกล (Mechanical properties of materials) ต่างกัน
โดย สมบัติทางกล (Mechanical properties of materials) ของวัสดุจะมี
1. ความเค้น (Stress)
แรงต้านทานภายในเนื้อวัสดุที่มีต่อแรงภายนอกที่มากระทำต่อหนึ่งหน่วยพื้นที่ แต่เนื่องจากความไม่เหมาะสมทางปฏิบัติและความยากในการวัดหาค่านี้ เราจึงมักจะพูดถึงความเค้นในรูปของแรงภายนอกที่มากระทำต่อหนึ่งหน่วยพื้นที่ด้วยเหตุผลที่ว่าแรงกระทำภายนอกมีความสมดุลกับแรงต้านทานภายใน การหาค่าความเค้นสามารถเขียนเป็นสมการได้ ดังนี้คือ

โดยทั่วไปแล้วความเค้นสามารถแบ่งได้เป็น 3 ชนิดขึ้นอยู่กับแรงภายนอกที่มากระทำ ดังนี้คือ
- ความเค้นแรงดึง (tensile stress) เมื่อมีแรงดึงมากระทำตั้งฉากกับพื้นที่ภาคตัดขวางโดยพยายามทำให้วัสดุยืดออกและแยกออกจากกัน
- ความเค้นแรงกด (compressive stress) เมื่อมีแรงกดมากระทำตั้งฉากกับพื้นที่ภาคตัดขวางโดยพยายามกดให้วัสดุหดตัวลง
- ความเค้นแรงเฉือน (shear stress) เมื่อมีแรงมากระทำขนานกับพื้นที่ภาคตัดขวางเพื่อให้วัสดุเคลื่อนผ่านกันโดยที่ความเค้นแรงเฉือนมีค่าเท่ากับผลลัพธ์ของแรงเฉือนและพื้นที่ภาคตัดขวางที่ขนานกับแรงเฉือนที่มากระทำ
2. ความเครียด (Strain)
ความเครียดคือการเปลี่ยนรูปของวัสดุ (deformation) เมื่อมีแรงภายนอกมากระทำซึ่งคือการตอบสนองของวัสดุเมื่อมีความเค้นมากระทำต่อวัสดุนั้นและทำให้มีการเคลื่อนที่ภายในเนื้อของวัสดุนั้น ความเครียดสามารถแบ่งได้เป็น 2 ชนิด ขึ้นอยู่กับชนิดของแรงที่มากระทำต่อวัสดุ คือ
- ความเครียดเชิงเส้น (linear strain) คือ ความเครียดที่เกิดจากความเค้นเชิงเส้นไม่ว่าเป็นความเค้นแรงดึงหรือความเค้นแรงกดก็ตาม
- ความเครียดเฉือน (shear strain) คือ ความเครียดที่เกิดจากการกระทำของความเค้นเฉือน และค่าของความเครียดจะเท่ากับระยะที่เคลื่อนที่ไปต่อระยะห่างระหว่างระนาบ
Fusion 360 มีโหมดของการวิเคราะห์ความแข็งแรง โดยสามารถที่จะเลือกใช้วัสดุที่เป็น Linear และ Non-Linear
ดังแสดงตามกราฟ วัสดุที่เป็น Linear และ Non-Linear

โดยจะแบ่งแยกวัสดุที่ Non-Linear ออกมาให้เลือกใช้ชัดเจน


ซึ่งการวิเคราะห์ความแข็งแรงของชิ้นงานทางกลด้วยโหมดของ Simulation ก่อนที่จะออก 2D Drawing เพื่อสั่งผลิตโดยโปรแกรม Fusion 360 สามารถที่จะวิเคราะห์ความแข็งแรง (Simulation) ของโมเดลได้ในหลากหลายพฤติกรรมแรง
ยกตัวอย่างการวิเคราะห์ความแข็งแรงของชิ้นงานเบื้องต้น
1.เลือก Mode ที่เป็น Simulation
2.เลือก icon STUDY เพื่อทำการเลือกประเภทของการวิเคราะห์ แบบ Static Stress

3. เลือก Material เพื่อกำหนด คุณสมบัติของชิ้นงาน

4. ยกตัวอย่าง ให้เลือกเป็นแบบ Steel High Strength ,Low Alloy

5. กำหนดจุดจับยึดชิ้นงาน โดยเลือกคำสั่ง Constraint ในบริเวณดังรูป

6. กำหนด Load ที่กระทำกับ ชิ้นงาน บริเวณดังรูป โดยเลือกคำสั่ง LOAD แบบ Structural Load โดยแรงที่กระทำบริเวณปลายของชิ้นงาน 200 N

7. ส่วนแรงที่กระทำอีกบริเวณจะเป็นแรง 500N ที่กระทำจากด้านล่าง

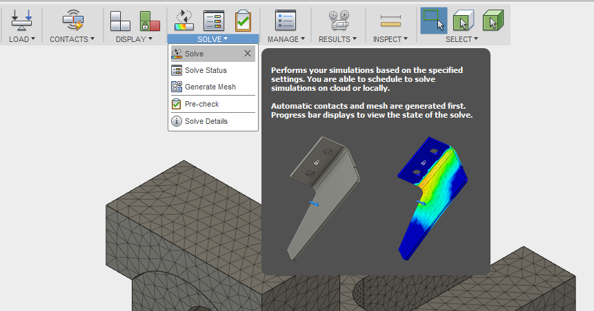
8. ทำการสร้าง mesh โดยทำการใช้คำสั่ง Generate Mesh ในชุดคำสั่ง Solve

9. โปรแกรมจะทำการคำนวนและสร้างขนาดของmesh

10. หลังจากนั้น ก็ให้โปรแกรมคำนวณออกมาโดยคลิกคำสั่ง Solve

11. โดยสามารถเลือก solve จาก Cloud จำเป็นต้องมีการต่อกับ internet ซึ่งจะมีการหักจาก Cloud Credit หรือคำนวนจาก Locally โดยจะใช้ความสามารถของเครื่องที่ใช้งาน

12. ในกรณีที่เลือกเป็นคำนวนจาก Locally หลังจากนั้นทำการ Solve

13. ก็จะได้ผลลัพท์ดังภาพ

ซินเนอร์จี้ซอฟต์ ตัวแทนจำหน่ายซอฟต์แวร์อย่างเป็นทางการและถูกต้องในประเทศไทยของออโตเดสก์ สำหรับท่านที่ต้องการทราบข้อมูลเพิ่มเติมเกี่ยวกับผลิตภัณฑ์ สามารถสอบถามได้ทางเจ้าหน้าที่ซินเนอร์จี้ซอฟต์ที่
SYNERGYSOFT CUSTOMER REFERENCE
Synergysoft ได้รับความไว้วางใจจากลูกค้าหลากหลายอุตสาหกรรม ที่เลือกใช้ผลิตภัณฑ์และบริการของเราเพื่อเพิ่มประสิทธิภาพในการทำงาน เรามุ่งมั่นในการพัฒนาโซลูชันที่ตอบโจทย์ความต้องการของธุรกิจ และพร้อมสนับสนุนลูกค้าด้วยเทคโนโลยีที่ทันสมัย


บริษัท ซินเนอร์จี้ซอฟต์ โซลูชั่น จำกัด
135/58 อาคารอมรพันธ์ 205 ทาวเวอร์ 2 ชั้น 19 ซอยรัชดาภิเษก 7 ถนนรัชดาภิเษก แขวงดินแดง เขตดินแดง กทม. 10400
ติดต่อสอบถาม
รับข้อมูลข่าวสารจากเรา
AUTODESK SOFTWARE
RELATED LINK
Construction & Design Solution by Synergysoft
แหล่งรวบรวมความรู้ เทคโนโลยี และโซลูชั่นการออกแบบงานอาคารด้วยระบบ BIM งานสถาปัตยกรรม งานโครงสร้างเหล็กและคอนกรีต งานระบบ การก่อสร้าง และคลาวด์โซลูชั่น
Manufacturing Solution by Synergysoft
แหล่งรวบรวมความรู้ เทคโนโลยี และโซลูชั่นการออกแบบและพัฒนาผลิตภัณฑ์ 3 มิติ สำหรับมืออาชีพ งานวิศวกรรม งานเครื่องจักรกล งานเอกสาร และการจำลองผลิตภัณฑ์
Synergysoft Education Center fanpage
อัพเดตข่าวสารการอบรม ตารางการอบรมต่างๆ ผ่าน ซินเนอร์จี้ซอฟต์ เอ็ดดูเคชั่น เซนเตอร์ แฟนเพจ
Construction & Design Solution by Synergysoft
แหล่งรวบรวมความรู้ เทคโนโลยี และโซลูชั่นการออกแบบงานอาคารด้วยระบบ BIM งานสถาปัตยกรรม งานโครงสร้างเหล็กและคอนกรีต งานระบบ การก่อสร้าง และคลาวด์โซลูชั่น
Synergysoft Education Center
Autodesk Authorized Training Center
ศูนย์อบรมการใช้โปรแกรมออกแบบและทดสอบอย่างเป็นทางการจากออโตเดสก์
Synergysoft Online Store
ร้านซอฟต์แวร์ออนไลน์ ชำระด้วยบัตรเครดิตได้
Luvicha
เว็บออนไลน์เทรนนิ่ง เรียนรู้ได้ 24 ชั่วโมง ได้ทุกที่ ทุกเวลา





