การแบ่งโมเดลเป็น 2 Body ด้วย Split Fusion 360 Tips & Trick #43

วิธีการง่ายๆ สำหรับการแบ่งโมเดลออกเป็น 2 ส่วน โดยการใช้คำสั่ง Split Body
วิธีการ
1. ยกตัวอย่างโมเดลดังรูป จะเห็นว่าชิ้นงานเป็น Solid body เดียวกัน 1 body

2. สร้างผิว Surface เพื่อเป็นขอบเขตในการแบ่ง Solid body ยกตัวอย่างดังรูป

3. คลิกคำสั่ง Split Body

4. จากนั้นคลิกเลือกที่โมเดล (1) แล้วคลิกเลือก Surface ที่สร้างเพื่อให้เป็น Split tool (2) แล้วคลิก ok (3)

5. โมเดลจะถูกแบ่งเป็น 2 Solid Body ดังรูป

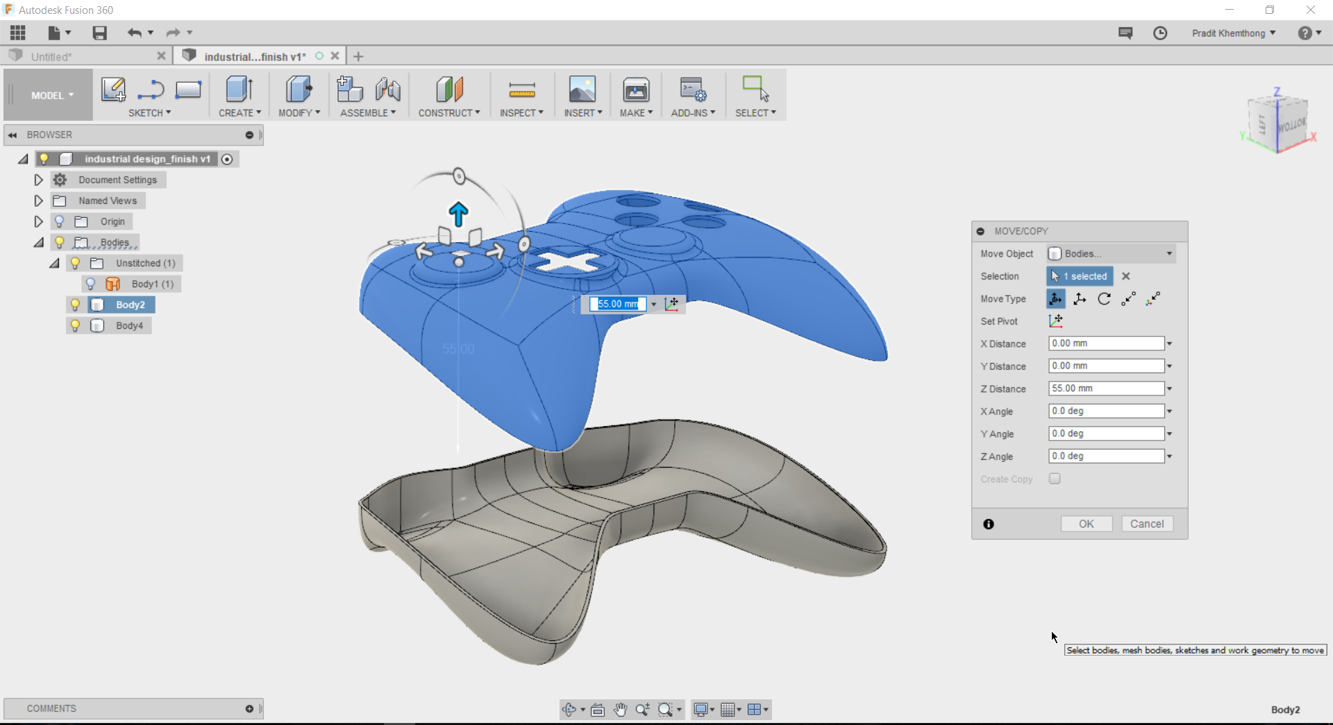
6. จากนั้นลองใช้คำสั่ง Move เพื่อ Move Body ก็จะได้โมเดล 2 ส่วนดังรูป

ซินเนอร์จี้ซอฟต์ ตัวแทนจำหน่ายซอฟต์แวร์อย่างเป็นทางการและถูกต้องในประเทศไทยของออโตเดสก์ สำหรับท่านที่ต้องการทราบข้อมูลเพิ่มเติมเกี่ยวกับผลิตภัณฑ์ สามารถสอบถามได้ทางเจ้าหน้าที่ซินเนอร์จี้ซอฟต์ที่

ศูนย์อบรม Synergysoft Education Center เป็นศูนย์ช่วยในการฝึกอบรมและสอนการใช้งานโปรแกรมของ Autodesk ทั้งด้าน MFG (Autodesk Product Design & Manufacturing Collection) และทางด้าน AEC (Autodesk Architecture, Engineering & Construction Collection) ให้กับบุคคลที่สนใจเข้าร่วมฝึกอบรม หรือมีความจำเป็นที่ต้องการใช้งานโปรแกรมในของ Autodesk
คอร์สเรียนจากทาง Synergysoft Educenter ได้รับความไว้วางใจจากบริษัทและหน่วยงานชั้นนำ
คอร์สที่บริษัทชั้นนำไว้วางใจ เพราะเราไม่ใช่แค่สอน แต่เราสร้างคนที่พร้อมใช้งานจริง


135/58 ชั้น 19 อาคารอมรพันธุ์ 205 ทาวเวอร์ 2 ซ.รัชดาภิเษก 7 ถนนรัชดาภิเษก แขวงดินแดง เขตดินแดง กรุงเทพฯ 10400