การลบผิวงาน Surface Fusion 360 Tips & Tricks #54

หากต้องการลบผิวงาน Surface สามารถทำได้ง่ายๆ แค่ใช้คำสั่ง Trim เพียงไม่กี่ขั้นตอนเท่านั้น
วิธีการ
1. ยกตัวอย่างโมเดล ซึ่งมี Surface 2 ผิวตัดกัน ดังรูป

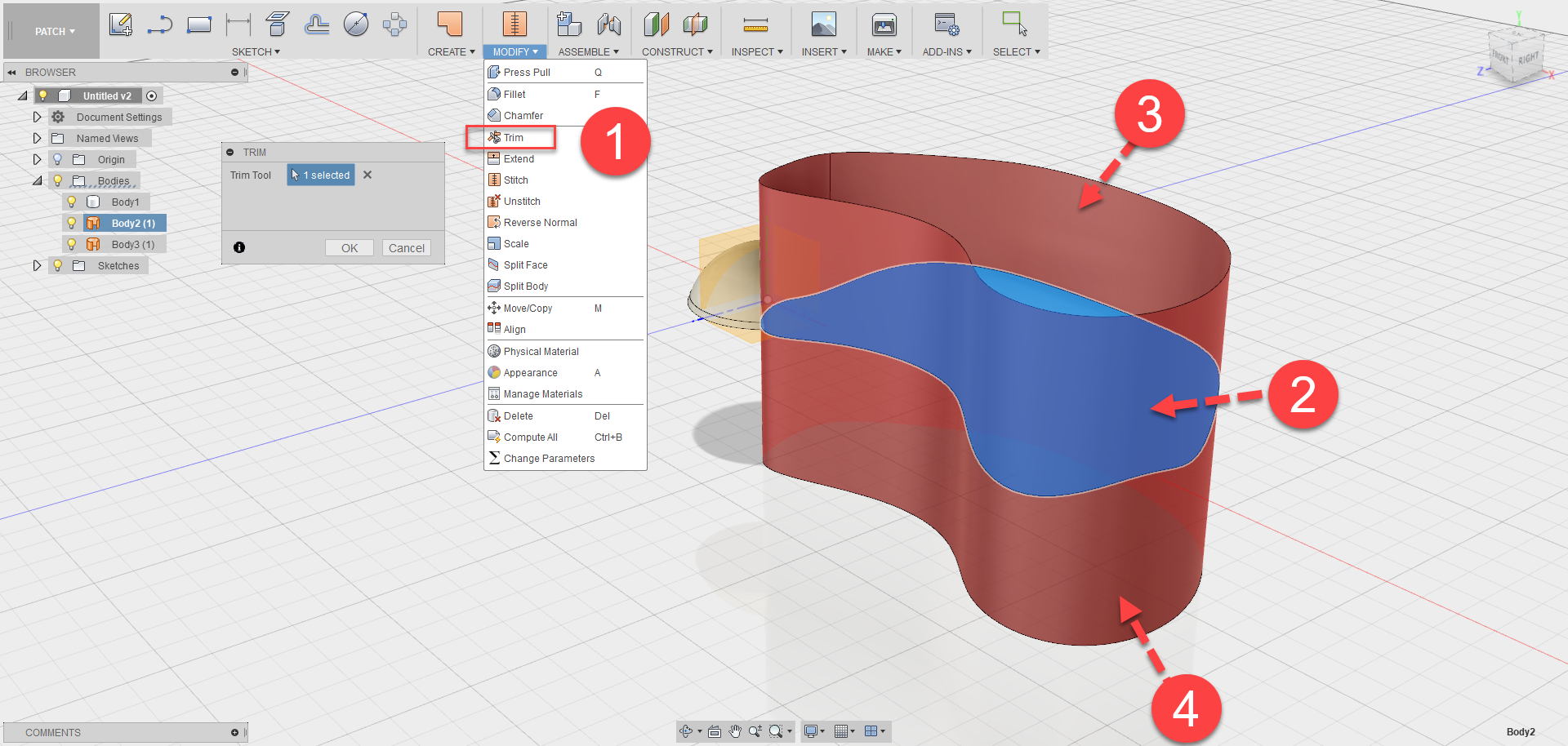
2. เข้าโหมดของ Patch (1) > คลิกคำสั่ง Trim (2) > คลิกเลือก Surface ที่เป็นตัวตัด (3) > ต่อมาคลิกเลือก Surface ที่ต้องการเอาออก (4) > และคลิก ok

3. จะได้โมเดลลักษณะดังภาพ

4. ทำซ้ำโดยคลิกคำสั่ง Trim (1) > คลิกเลือก Surface ที่เป็นตัวตัด (2) > แล้วคลิกเลือก Surface ที่ต้องการเอาออก (3,4) > และคลิก ok

5. จะได้โมเดลลักษณะตามที่ต้องการจาก surface ที่ตัดกันดังภาพ

6. จากนั้นทำการ Patten

7. ก็จะได้โมเดลดังภาพ

ซินเนอร์จี้ซอฟต์ ตัวแทนจำหน่ายซอฟต์แวร์อย่างเป็นทางการและถูกต้องในประเทศไทยของออโตเดสก์ สำหรับท่านที่ต้องการทราบข้อมูลเพิ่มเติมเกี่ยวกับผลิตภัณฑ์ สามารถสอบถามได้ทางเจ้าหน้าที่ซินเนอร์จี้ซอฟต์ที่

ศูนย์อบรม Synergysoft Education Center เป็นศูนย์ช่วยในการฝึกอบรมและสอนการใช้งานโปรแกรมของ Autodesk ทั้งด้าน MFG (Autodesk Product Design & Manufacturing Collection) และทางด้าน AEC (Autodesk Architecture, Engineering & Construction Collection) ให้กับบุคคลที่สนใจเข้าร่วมฝึกอบรม หรือมีความจำเป็นที่ต้องการใช้งานโปรแกรมในของ Autodesk
คอร์สเรียนจากทาง Synergysoft Educenter ได้รับความไว้วางใจจากบริษัทและหน่วยงานชั้นนำ
คอร์สที่บริษัทชั้นนำไว้วางใจ เพราะเราไม่ใช่แค่สอน แต่เราสร้างคนที่พร้อมใช้งานจริง


135/58 ชั้น 19 อาคารอมรพันธุ์ 205 ทาวเวอร์ 2 ซ.รัชดาภิเษก 7 ถนนรัชดาภิเษก แขวงดินแดง เขตดินแดง กรุงเทพฯ 10400