Multi-Body งานแผ่นพับ แผ่นคลี่ - Inventor Tips & Tricks #77

การเปลี่ยน Multi-Body ให้เป็น Assembly เพื่อนำไปตัดเป็นงานแผ่นพับ แผ่นคลี่ได้ง่ายๆ
1. ยกตัวอย่างสร้างเส้น Sketch ดังรูป

2. คลิกคำสั่ง Contour Flange เพื่อสร้างท่อกลม ยกตัวอย่างดังรูป

3. หลังจากนั้นคลิกคำสั่ง Loft Flange เพื่อสร้างกรอบดังรูป โดยสำคัญที่เบอร์ 4 คือคลิกเลือก new solid เพื่อสร้าง solid ก้อนใหม่ในโหมดของ part เพื่อจะแตกไปเป็น Assembly ต่อไป

4. ตรวจสอบที่ Browser bar จะมี solid bodies อยู่ 2 ก้อนดังรูป

5. เปลี่ยน Multi-body ให้เป็น Assembly ด้วยคำสั่ง Make components ดังรูป

6. ก็จะได้ Assembly File ที่มี Part 2 ชิ้นแบบอัตโนมัติ

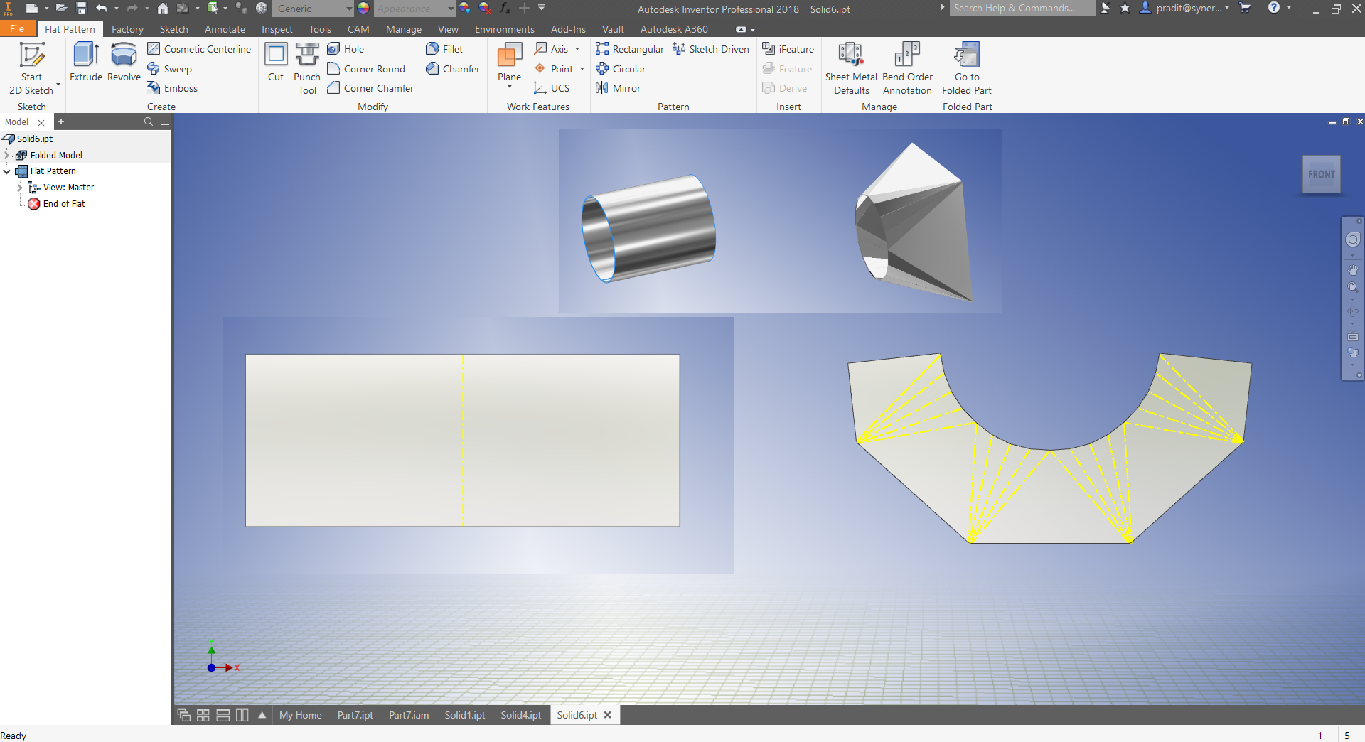
7. และสามารถที่จะคลี่เพื่อนำไปตัดเลเซอร์ได้เลยอัตโนมัติ โดยคลิก Create Flat Patten ในแต่ละ Part

ซินเนอร์จี้ซอฟต์ ตัวแทนจำหน่ายซอฟต์แวร์อย่างเป็นทางการและถูกต้องในประเทศไทยของออโตเดสก์ สำหรับท่านที่ต้องการทราบข้อมูลเพิ่มเติมเกี่ยวกับผลิตภัณฑ์ สามารถสอบถามได้ทางเจ้าหน้าที่ซินเนอร์จี้ซอฟต์ที่

ศูนย์อบรม Synergysoft Education Center เป็นศูนย์ช่วยในการฝึกอบรมและสอนการใช้งานโปรแกรมของ Autodesk ทั้งด้าน MFG (Autodesk Product Design & Manufacturing Collection) และทางด้าน AEC (Autodesk Architecture, Engineering & Construction Collection) ให้กับบุคคลที่สนใจเข้าร่วมฝึกอบรม หรือมีความจำเป็นที่ต้องการใช้งานโปรแกรมในของ Autodesk
คอร์สเรียนจากทาง Synergysoft Educenter ได้รับความไว้วางใจจากบริษัทและหน่วยงานชั้นนำ
คอร์สที่บริษัทชั้นนำไว้วางใจ เพราะเราไม่ใช่แค่สอน แต่เราสร้างคนที่พร้อมใช้งานจริง


135/58 ชั้น 19 อาคารอมรพันธุ์ 205 ทาวเวอร์ 2 ซ.รัชดาภิเษก7 ถนนรัชดาภิเษก แขวงดินแดง เขตดินแดง กรุงเทพฯ 10400